This post was written by Eric Douglas. Used to remind myself to follow these guide lines

The intention of this article is to be a helpful reminder for those that use git to manage their projects.

If you are new to git, first read some contents listed in the References section, and then come back and use this article as a cheatsheet.

In front of the git commands, you’ll see some aliases from the oh-my-zsh cheatsheet.

Let’s get started!

Basic Commands

  • git config --global user.name "Your Name"
  • git config --global user.email "[email protected]"
  • git config --global core.editor <your favorite editor here>
    • Ex: git config --global core.editor vim
  • git init: Start a new git repository.

Commit Structure

  • git status (gst): See the project status.
  • Working Areas:
    • .git Directory
    • Staging Area
    • working Directory
      Illustration of the working areas
  • git add <filename> (ga): Add a file to the Staging Area.
  • git add . (gaa): Add all files to the Staging Area.
  • git add *.js: Add all .js files to the Staging Area.
  • git rm --cached <file>: Remove a new file from the Staging area.
  • git commit -m "My first commit" (gcmsg): Create a commit with a message.
  • git commit -v -a (gca):
    • -v is verbose, shows the diff at bottom and more meaningful information.
    • -a is like git add . so it adds all files that have been modified and deleted, but new files you have not told Git about are not affected.
  • git help <command>: Open the manual for the respective command.
  • git log (glg, glgg, glo, glog): Show all commits/history of the project.

Managing the Staging Area

  • git reset HEAD <filename> (grh): Remove a modified file from the Staging area.
  • git reset HEAD (grh): Remove all modified files from the Staging area.
  • git checkout <filename> (gco): Remove a modified file from the Staging area and undo its alterations.
  • git commit -m "My first commit" --amend (``): Add the files/modifications in the Staging area in the last commit.
  • git commit -v -a --amend (gca!): Add the files/modifications in the Staging area in the last commit.
  • PROTIP: don’t use --amend after send the modification to some remote repository. This command is just for local development.
  • .gitignore: file that tells to git what files should not be tracked.
    • You can add a file that’s ignored with git add <filename> -f
  • git diff <filename> (gd): Show the modifications in the current file based in its last commit.
  • git diff (gd): Show the modifications in all files based in their last commit.
  • git reset HEAD~2 --soft: Remove the last two commits from the project history but DO NOT DISCARD the modifications.
  • git reset HEAD~2 --hard: Remove the last two commits from the project history but DISCARD the modifications and all new files that was created in such commits.
  • git reset <commit> --soft --hard:
    • --soft: Leaves all your changed files “Changes to be committed”.
    • --hard: Any changes to tracked files in the working tree since <commit> are discarded.
  • git reflog: show all commits that were “deleted”.
  • git merge <commit hash>: restore the commit.
  • git add -i (ga -i): Open an interactive mode. REALLY USEFUL!
    • obs: use with the 4: add untracked option to git add files quickly.
    • 1 <enter>: Select file 1 to be added to the Staging area.
    • 1,3 <enter>: Select files 1 and 3 to be added to the Staging area.
    • 1-5 <enter>: Select files 1 to 5 to be added to the Staging area.
    • -2 <enter>: Deselect file 2 to be added to the Staging area.
    • -2-4 <enter>: Deselect files 2 to 4 to be added to the Staging area.
  • git clean -f: Remove (delete) untracked files from the working tree.

Stashes and Branches

Stash

  • git stash (gsta): Remove all files in the Staging Area to the *”Stash Area”, that works as another type of *Working Area.
  • git stash list: Show a list with all stashes.
  • git stash apply: Return all files from the last created stash to the Staging Area.
  • git stash apply stash@{2}: Return all files from the stash@{2} to the Staging Area.
    • obs: stash@{0} is always the most recent stash.
  • git stash clear: Clear all stashes.
  • git stash save "name of the stash": Save a new stash with a particular name.
  • git stash pop (gstp): Return all files from the last created stash to the Staging Area and remove the stash from the list.
  • git stash drop (gstd): Remove the last created stash (stash@{0}) from the list. Be careful!
  • git stash drop stash@{2}: Remove the stash@{2} stash from the list. Be careful!

Branch

  • git checkout -b develop (gco): Create a new branch called develop and change from the current branch to the develop branch.

  • git branch (gb): List all branches.

  • git checkout master (gcm): Switch for the master branch.

  • git merge <branch> (gm): Merge a branch into another.

  • gitk --all &: Open a GUI to visualize your branches and commits.

  • git rebase master: Add the modifications from the master branch into the current branch and move those alterations in the current branch to the top of what was added. ”…rewinding head to replay your work on top of it”

    • git rebase --continue: after resolve conflicts.
  • git branch -d <branch>: delete a branch.

    • -D: force to delete a branch.
  • PROTIP: one branch for each functionality or bugfix. There is no problem in create lots of branches!

  • git merge <branch> --squash: Concatenate several commits into one.

    • --squash workflow:
1
2
3
4
5
6
7
8
9
10
11
12
# Go to the `master` branch
git checkout master
# Create a temp branch
git checkout -b temp
# Merge the feature/x branch into the temp using --squash
git merge feature/x --squash
# See the new modifications/files in the Staging Area
git status
# Create the unified commit
git commit -m "Add feature/x"
# Delete the feature/x branch
git branch -D feature/x
  • Differences between rebase and merge:

    • rebase:
      • keeps the history in a linear fashion;
      • destructive: remove the last commit and creates a new one;
      • do not use this method if the commit is already in the remote server.
    • merge:
      • useful for keeping the forking history;
      • creates a new commit to unify two branches.

Managing a Remote Repository

  • git remote add <name> <url>: Add a new remote repository that will be tracked.
  • git remote rm <name>: Remove a remote repository.
  • git push <remote> <remote-branch> (gp, ggp): Push local commits to a remote repository in the specified branch.
  • git fetch <remote> <remote-branch> (gfa): Fetch new commits from a remote repository into a special branch <remote>/<branch>.
  • git pull <remote> <remote-branch> (gl, ggl): Incorporates changes from a remote repository into the current branch. In its default mode, git pull is shorthand for git fetch followed by git merge
    • git pull --rebase (gup): Runs git rebase instead of git merge.

More Useful Commands

  • git tag <name>: Create a new tag (e.g. v1.3).
  • git push --tags: Push all tags to the remote repository.
  • git push <tag>: Push a specific tag to the remote repository.

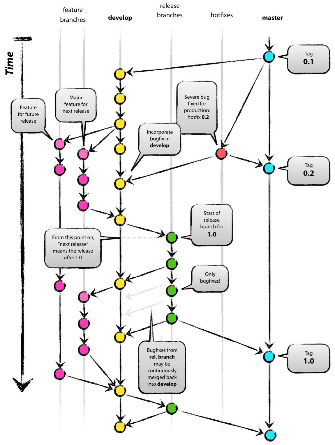
Git Workflow

git workflow

  • Types of branches: master, develop, feature, release, hotfix

  • MAIN BRANCHES

    • master branch:
      • origin/master: always reflects a production-ready state.
    • develop branch:
      • origin/develop: always reflects a state with the latest delivered development changes for the next release.
  • SUPPORTING BRANCHES

    • feature branch:

      • Comes from: develop.

      • Merge into: develop.

      • Name convention: feature/feature-name.

      • Create the branch:

      1
      git checkout -b feature/my-feature develop

      Merge the branch (finishing the feature branch):

      1
      2
      3
      4
      git checkout develop
      git merge --no-ff feature/my-feature
      git branch -d feature/my-feature
      git push origin develop
      • The --no-ff flag causes the merge to always create a new commit object. This avoids losing information about the historical existence of a feature branch and groups together all commits that together added the feature.
    • release branch:

      • Comes from: develop.

      • Merge into: develop and master.

      • Name convention: release/release-v1.3.

      • Create the branch:

      1
      2
      3
      git checkout -b release/release-v1.3 develop
      # Bump your software version to v1.3
      git commit -a -m "Bumped version number to v1.3"
      • Merge the branch (finishing the release branch):
      1
      2
      3
      4
      5
      6
      7
      8
      9
      10
      11
      # Merge into master
      git checkout master
      git merge --no-ff release/release-v1.3
      git tag -a v1.3
      git push origin master && git push --tags

      # Merge into develop
      git checkout develop
      git merge --no-ff release/release-v1.3

      git branch -d release/release-v1.3
    • hotfix branch:

      • Comes from: master.

      • Merge into: develop and master.

      • Name convention: hotfix/hotfix-v1.3.1.

      • Create the branch:

      1
      2
      3
      4
      5
      git checkout -b hotfix/hotfix-v1.3.1 develop
      # Bump your software version to v1.3.1
      git commit -a -m "Bumped version number to v1.3.1"
      # After fix the bug
      git commit -m "Fixed severe production problem"
      • Merge the branch (finishing the hotfix branch):
      1
      2
      3
      4
      5
      6
      7
      8
      9
      10
      11
      # Merge into master
      git checkout master
      git merge --no-ff hotfix/hotfix-v1.3.1
      git tag -a v1.3.1
      git push origin master && git push --tags

      # Merge into develop
      git checkout develop
      git merge --no-ff hotfix/hotfix-v1.3.1

      git branch -d hotfix/hotfix-v1.3.1

References